医療用医薬品 詳細表示

キプレス細粒4mg

処方せん医薬品以外の医薬品

添付文書番号
企業コード
作成又は改訂年月
日本標準商品分類番号
薬効分類名
承認等
一般的名称
2.禁忌(次の患者には投与しないこと)
3.組成・性状
3.1組成
3.2製剤の性状
4.効能又は効果
6.用法及び用量
7.用法及び用量に関連する注意
8.重要な基本的注意
9.特定の背景を有する患者に関する注意
9.1合併症・既往歴等のある患者
9.5妊婦
9.6授乳婦
9.7小児等
10.相互作用
10.2併用注意(併用に注意すること)
11.副作用
11.1重大な副作用
11.2その他の副作用
14.適用上の注意
15.その他の注意
15.1臨床使用に基づく情報
16.薬物動態
16.1血中濃度
16.2吸収
16.3分布
16.4代謝
16.5排泄
16.6特定の背景を有する患者
16.7薬物相互作用
17.臨床成績
17.1有効性及び安全性に関する試験
18.薬効薬理
18.1作用機序
18.2LT受容体拮抗作用(受容体結合試験)
18.3気管支収縮抑制作用(摘出臓器及び動物試験)
18.4抗原誘発による気管支収縮抑制作用
18.5即時型及び遅発型気管支収縮反応に対する抑制作用
18.6アナフィラキシーショックに対する抑制作用
18.7肺機能の改善作用
18.8好酸球に対する効果
19.有効成分に関する理化学的知見
22.包装
23.主要文献
24.文献請求先及び問い合わせ先
26.製造販売業者等

キプレス細粒4mg

添付文書番号

4490026C1021_2_04

企業コード

231099

作成又は改訂年月

2024年5月改訂(第2版)
2023年4月改訂

日本標準商品分類番号

87449

薬効分類名

ロイコトリエン受容体拮抗剤
気管支喘息治療剤

承認等

キプレス細粒4mg

販売名コード

YJコード

4490026C1021

販売名英語表記

KIPRES Fine Granules 4mg

販売名ひらがな

きぷれすさいりゅう

承認番号等

承認番号

21900AMY00034000

販売開始年月

2007年10月

貯法・有効期間

貯法

室温保存

有効期間

3年

基準名

日本薬局方

モンテルカストナトリウム顆粒

一般的名称

モンテルカストナトリウム

2. 禁忌(次の患者には投与しないこと)

本剤の成分に対し過敏症の既往歴のある患者

3. 組成・性状

3.1 組成

キプレス細粒4mg

有効成分0.5g中
日局 モンテルカストナトリウム   4.16mg(モンテルカストとして4mg)
添加剤D-マンニトール、ヒドロキシプロピルセルロース、ステアリン酸マグネシウム

3.2 製剤の性状

キプレス細粒4mg

剤形細粒剤
色調白色
識別コードKP-373(包装)

4. 効能又は効果

気管支喘息

6. 用法及び用量

通常、1歳以上6歳未満の小児にはモンテルカストとして4mg(本剤1包)を1日1回就寝前に経口投与する。

7. 用法及び用量に関連する注意

  1. 7.1 体重、年齢、症状等による用量調節をせず、全量を服用すること。
  2. 7.2 6歳以上の小児に対しては、モンテルカストチュアブル錠5mgを1日1回就寝前に投与すること。

8. 重要な基本的注意

  1. 8.1 本剤は、喘息の悪化時ばかりでなく、喘息が良好にコントロールされている場合でも継続して服用するよう、患者、保護者又はそれに代わり得る適切な者に十分説明しておくこと。
  2. 8.2 本剤は気管支拡張剤、ステロイド剤等と異なり、すでに起こっている喘息発作を緩解する薬剤ではないので、このことは患者、保護者又はそれに代わり得る適切な者に十分説明しておく必要がある。
  3. 8.3 本剤を投与中、大発作をみた場合は、気管支拡張剤あるいはステロイド剤を投与する必要がある。
  4. 8.4 本剤投与によりステロイド維持量を減量し得た患者で、本剤の投与を中止する場合は、原疾患再発のおそれがあるので注意すること。
  5. 8.5 本剤との因果関係は明らかではないが、うつ病、自殺念慮、自殺及び攻撃的行動を含む精神症状が報告されているので、患者の状態を十分に観察すること。
  6. 8.6 本剤を含めロイコトリエン拮抗剤使用時に好酸球性多発血管炎性肉芽腫症様の血管炎を生じたとの報告がある。これらの症状は、おおむね経口ステロイド剤の減量・中止時に生じている。本剤使用時は、特に好酸球数の推移及びしびれ、四肢脱力、発熱、関節痛、肺の浸潤影等の血管炎症状に注意すること。
  7. 8.7 本剤投与により効果が認められない場合には、漫然と長期にわたり投与しないように注意すること。
  8. 8.8 小児では一般に自覚症状を訴える能力が劣るので、本剤の投与に際しては、保護者等に対し、患者の状態を十分に観察し、異常が認められた場合には速やかに主治医に連絡する等の適切な処置をするように注意を与えること。

9. 特定の背景を有する患者に関する注意

9.1 合併症・既往歴等のある患者

  1. 9.1.1 長期ステロイド療法を受けている患者

    本剤投与によりステロイドの減量をはかる場合は十分な管理下で徐々に行うこと。

9.5 妊婦

妊婦又は妊娠している可能性のある女性には、治療上の有益性が危険性を上回ると判断される場合にのみ投与すること。海外の市販後において、妊娠中に本剤を服用した患者から出生した新生児に先天性四肢奇形がみられたとの報告がある。これらの妊婦のほとんどは妊娠中、他の喘息治療薬も服用していた。本剤とこれらの事象の因果関係は明らかにされていない。

9.6 授乳婦

治療上の有益性及び母乳栄養の有益性を考慮し、授乳の継続又は中止を検討すること。動物実験(ラット)で乳汁中への移行が報告されている。

9.7 小児等

  1. 9.7.1 6歳以上の小児

  2. 9.7.2 低出生体重児、新生児、1歳未満の乳児

    国内において、低出生体重児、新生児、1歳未満の乳児を対象とした臨床試験は実施していない。

10. 相互作用

  • 本剤は、主として薬物代謝酵素チトクロームP450(CYP)3A4で代謝される。

10.2 併用注意(併用に注意すること)

薬剤名等臨床症状・措置方法機序・危険因子

フェノバルビタール

本剤の作用が減弱するおそれがある。

フェノバルビタールがCYP3A4を誘導し、本剤の代謝が促進される。

11. 副作用

次の副作用があらわれることがあるので、観察を十分に行い、異常が認められた場合には投与を中止するなど適切な処置を行うこと。

11.1 重大な副作用

  1. 11.1.1 アナフィラキシー(頻度不明)
  2. 11.1.2 血管浮腫(頻度不明)
  3. 11.1.3 劇症肝炎、肝炎、肝機能障害、黄疸(いずれも頻度不明)
  4. 11.1.4 中毒性表皮壊死融解症(Toxic Epidermal Necrolysis:TEN)、皮膚粘膜眼症候群(Stevens-Johnson症候群)、多形紅斑(いずれも頻度不明)
  5. 11.1.5 血小板減少(頻度不明)

    初期症状として、紫斑、鼻出血、歯肉出血等の出血傾向があらわれることがある。

11.2 その他の副作用

0.1~5%未満1)

頻度不明

過敏症

皮疹

そう痒、蕁麻疹、肝臓の好酸球浸潤

精神神経系

頭痛、傾眠

異夢、易刺激性、情緒不安、痙攣、不眠、幻覚、めまい、感覚異常(しびれ等)、激越、振戦、夢遊症、失見当識、集中力低下、記憶障害、せん妄、強迫性症状

呼吸器

肺好酸球増多症

消化器系

下痢、腹痛、胃不快感、嘔気、胸やけ、嘔吐、便秘

消化不良、口内炎

肝臓

肝機能異常、AST上昇、ALT上昇、Al-P上昇、γ-GTP上昇、総ビリルビン上昇

筋骨格系

筋痙攣を含む筋痛、関節痛

その他

口渇、尿潜血、血尿、尿糖、浮腫、倦怠感、白血球数増加、尿蛋白、トリグリセリド上昇

出血傾向(鼻出血、紫斑等)、挫傷、動悸、頻尿、発熱、脱力、疲労、脱毛、遺尿

1) 副作用の頻度は、錠剤、チュアブル錠剤、細粒剤での国内臨床試験の結果を合わせて算出した。

14. 適用上の注意

14.1 薬剤交付時の注意

  1. 14.1.1 本剤は、食事の有無にかかわらず投与できる。
  2. 14.1.2 本剤は口に直接入れるか、スプーン1杯程度の柔らかい食物(室温以下)と混ぜて服用することができる。またスプーン1杯(約5mL)の調製ミルク又は母乳(室温以下)と混ぜて服用することもできる。本剤服用後は水などの飲み物を摂取してもよい。
  3. 14.1.3 本剤は光に不安定であるため、服用の準備ができるまで開封せず、開封後直ちに(15分以内に)服用すること。柔らかい食物、調製ミルク又は母乳と混ぜた場合も、放置せずに直ちに(15分以内に)服用すること。
  4. 14.1.4 本剤は光に不安定であるため、再分包しないこと。

15. その他の注意

15.1 臨床使用に基づく情報

プラセボ対照臨床試験41試験を対象に統合解析を行った結果、本剤投与群9,929例中1例において自殺念慮が認められたのに対して、プラセボ群7,780例において自殺念慮は認められなかった1)
また、プラセボ対照臨床試験46試験を対象に統合解析を行った結果、行動変化に関連する事象(不眠、易刺激性等)が、本剤投与群11,673例中319例(2.73%)、プラセボ群8,827例中200例(2.27%)において認められたが、統計学的な有意差は認められなかった2)

16. 薬物動態

16.1 血中濃度

  1. 16.1.1 単回投与
    1. (1) 6ヵ月以上2歳未満小児気管支喘息患者にモンテルカスト細粒剤4mgを空腹時単回経口投与したとき、投与後約2時間に最高血漿中濃度(Cmax)に到達した。血漿中濃度-時間曲線下面積(AUC)の幾何平均比(95%信頼区間)は、健康成人にモンテルカストフィルムコーティング錠10mg2)を投与したときに対して6ヵ月以上2歳未満小児気管支喘息患者では1.26(1.02, 1.54)、6ヵ月以上1歳未満小児気管支喘息患者では1.35(0.97, 1.87)、1歳小児気管支喘息患者では1.18(0.97, 1.44)であった(表1)3)(外国人データ)。
      表1 6ヵ月以上2歳未満小児気管支喘息患者にモンテルカスト
      細粒剤4mgを空腹時単回経口投与時の薬物動態パラメータ

      薬物動態

      パラメータ

      AUCpop

      (ng・hr/mL)

      Cmax

      (ng/mL)

      Tmax

      (hr)

      t1/2

      (hr)

      AUCpopの平均比

      (95%信頼区間)

      6ヵ月以上

      1歳未満

      小児患者

      (n=12)

      3470.9

      [499.3]

      583.5

      [84.8]

      2.07

      [0.28]

      3.24

      [0.36]

      1.35
      (0.97, 1.87)

      1歳

      小児患者

      (n=14)

      3039.3

      [212.5]

      470.1

      [40.7]

      2.34

      [0.14]

      3.48

      [0.20]

      1.18
      (0.97, 1.44)

      6ヵ月以上

      2歳未満

      小児患者

      (n=26)

      3226.6

      [250.0]

      514.4

      [43.1]

      2.24

      [0.14]

      3.39

      [0.20]

      1.26
      (1.02, 1.54)

      健康成人

      (n=16)

      2569.0

      [165.7]

      279.0

      [26.5]

      3.39

      [0.20]

      4.09

      [0.17]

      -

      母集団薬物動態解析法による推定値[標準誤差](健康成人はモンテルカストフィルムコーティング錠10mg空腹時単回経口投与時のデータ)

    1. (2) 2歳以上6歳未満小児気管支喘息患者にモンテルカストチュアブル錠4mgを空腹時単回経口投与したとき、投与後約2時間にCmaxに到達した。健康成人(モンテルカストフィルムコーティング錠10mg2)空腹時投与)に対する小児気管支喘息患者のAUC幾何平均比(90%信頼区間)は1.05(0.90, 1.22)であった(表2)4)(外国人データ)。
      表2 2歳以上6歳未満小児気管支喘息患者にモンテルカストチュアブル錠4mgを空腹時単回経口投与時の薬物動態パラメータ

      薬物動態
      パラメータ

      AUCpop

      (ng・hr/mL)

      Cmax

      (ng/mL)

      Tmax

      (hr)

      t1/2

      (hr)

      AUCpopの平均比

      (90%信頼区間)

      2歳以上
      6歳未満

      小児患者
      (n=15)

      2721

      [164.4]

      471.01

      [65.27]

      2.07

      [0.30]

      3.17

      [0.20]

      1.05

      (0.90, 1.22)

      健康成人
      (n=16)

      2595

      [164.5]

      283.71

      [54.35]

      3.36

      [0.60]

      4.09

      [0.09]

      -

      母集団薬物動態解析法による推定値[標準誤差](健康成人はモンテルカストフィルムコーティング錠10mg空腹時単回経口投与時のデータ)

  2. 16.1.2 反復投与
    1. (1) 軽症から中等症の1歳以上6歳未満小児気管支喘息患者にモンテルカスト細粒剤4mgを1日1回4週間経口投与した後のモンテルカスト血漿中濃度(1患者あたり投与後1.0~2.1時間あるいは12.0~20.9時間の1時点)は、健康成人にモンテルカストフィルムコーティング錠10mg2)あるいは9歳以上14歳未満小児気管支喘息患者にモンテルカストチュアブル錠5mg2)を経口投与したときの平均血漿中濃度推移付近に分布した(下図)5)
      図 1歳以上6歳未満小児気管支喘息患者にモンテルカスト細粒剤4mgを経口投与時のモンテルカスト血漿中濃度
      ○ 1歳以上6歳未満小児気管支喘息患者にモンテルカスト細粒剤4mgを4週間経口投与時の1患者あたり1時点での血漿中濃度;n=67
      ▲ 9歳以上14歳未満小児気管支喘息患者にモンテルカストチュアブル錠5mgを単回経口投与時の血漿中濃度推移[平均±標準偏差];n=8
      ■ 健康成人にモンテルカストフィルムコーティング錠10mgを単回経口投与時の血漿中濃度推移(3試験)[平均±標準偏差];n=36~44
    1. (2) 軽症から中等症の6歳以上15歳未満小児気管支喘息患者にモンテルカストチュアブル錠5mg2)を1日1回7日間食後反復経口投与したとき、1日目は投与後3.1時間、7日目は投与後4.3時間にCmax(630ng/mL及び628ng/mL)に達し、消失半減期(t1/2)はいずれもおよそ4時間であった。1日目及び7日目のAUC0-24hrはそれぞれ4170ng・hr/mL及び4910ng・hr/mLであった。血漿中にモンテルカストはほとんど蓄積しないことが示唆された。

16.2 吸収

  1. 16.2.1 食事の影響
    1. (1) 健康成人にモンテルカスト細粒剤4mgを食後(和食)単回経口投与したとき、空腹時に比べて最高血漿中濃度到達時間(Tmax)(平均)は1.6時間から5.0時間に延長し、Cmax(平均)は251.6ng/mLから154.2ng/mLに39%減少した。AUC0-∞(平均)は空腹時1449.1ng・hr/mL及び食後1444.9ng・hr/mL、t1/2(平均)は空腹時5.1時間及び食後4.8時間であった6)
    2. (2) 健康成人にモンテルカスト細粒剤4mgをアップルソースと共に単回経口投与したとき、本剤単独投与時に比べてTmax(平均)は2.1時間から3.4時間に遅延した。単独投与時及びアップルソース併用投与時のCmax(平均)はそれぞれ198.8ng/mL及び182.8ng/mL、AUC0-∞(平均)は1223.1ng・hr/mL及び1225.7ng・hr/mLであった6)(外国人データ)。

16.3 分布

  1. 16.3.1 蛋白結合率

    モンテルカストのヒト血漿蛋白との結合率は99.6%であった。モンテルカストは生理的な濃度のアルブミン及びα1-酸性糖蛋白質の両方に99%以上結合した7)in vitro)。

16.4 代謝

ヒトにおけるモンテルカストの主要代謝物は側鎖メチル基の水酸化体及びベンジル位メチレン基の水酸化体であった。これら代謝物の生成にはそれぞれチトクロームP450(CYP)の分子種であるCYP2C8/2C9及び3A4が関与しており、CYP2C8がモンテルカストの主要代謝酵素であった。
更に側鎖メチル基の水酸化体はカルボン酸体まで酸化的代謝を受けることが確認されている。In vitro試験により治療時の血漿中濃度では、モンテルカストはCYP3A4、2C9、1A2、2A6、2C19又は2D6を阻害しないことが示された8),9),10),11)
また、in vitro試験によりモンテルカストはCYP2C8を阻害することが示されたが、in vivoにおいてはモンテルカストは主にCYP2C8で代謝される代表的な薬剤であるロシグリタゾンとの臨床薬物相互作用試験で、CYP2C8を阻害しないことが示された12)(外国人データ)。したがって、モンテルカストはCYP2C8で代謝される薬剤(パクリタキセル等)の代謝に影響を及ぼさないと考えられる。

16.5 排泄

  1. 16.5.1 健康成人にモンテルカストカプセル剤400mg2)を単回経口投与したとき尿中に未変化体は検出されなかった13)
  2. 16.5.2 健康成人に14C標識モンテルカストカプセル剤102mg2)を単回経口投与した後5日間の、糞中及び尿中放射能排泄率はそれぞれ約86%及び0.1%であった14)(外国人データ)。

16.6 特定の背景を有する患者

  1. 16.6.1 肝機能障害患者

    軽度から中等度の肝機能障害のある成人肝硬変患者にモンテルカストフィルムコーティング錠10mg2)を単回経口投与したとき、AUC0-∞(平均)は健康成人と比べて41%増加し、t1/2(平均)は4.7時間から8.6時間に延長した15)(外国人データ)。

16.7 薬物相互作用

  1. 16.7.1 フェノバルビタール

    健康成人にフェノバルビタール100mg(14日間反復)を経口投与したとき、モンテルカストフィルムコーティング錠10mg2)(単回)を経口投与により併用するとモンテルカストのAUC0-∞は約40%減少した16)(外国人データ)。

  2. 16.7.2 テオフィリン

    健康成人にモンテルカストカプセル剤を高用量(200mg2)を1日1回6週間反復あるいは1日3回8日間反復)で経口投与し、テオフィリンの経口投与(250mg単回)あるいは静脈内投与(5mg/kg単回)を併用したとき、血漿中テオフィリン濃度の低下が認められたが、モンテルカストフィルムコーティング錠10mg2)(10日間反復)の経口投与とテオフィリン5mg/kg(単回)の静脈内投与の併用では血漿中テオフィリン濃度の変化は認められなかった17)(外国人データ)。

  3. 16.7.3 プレドニゾン、プレドニゾロン

    健康成人にモンテルカストカプセル剤200mg2)(6週間反復)とプレドニゾン20mg(単回)を経口投与により併用したとき、プレドニゾンのAUC0-∞がプラセボ群と比較して有意に低下したが、同一被験者のモンテルカストカプセル剤200mg2)投与前後の比較では変化はなく、活性代謝物であるプレドニゾロンの薬物動態も変化はなかった。また、健康成人にモンテルカストカプセル剤200mg2)(6週間反復)とプレドニゾロン20mg(単回)を静脈内投与により併用したとき、プレドニゾン及びプレドニゾロンの薬物動態はいずれも影響を受けなかった(外国人データ)。

  4. 16.7.4 経口避妊薬(エチニルエストラジオール35μg/ノルエチンドロン1mg)

    健康成人にモンテルカストカプセル剤100mg2)(8日間反復)と経口避妊薬(エチニルエストラジオール35μg/ノルエチンドロン1mg単回)を経口投与により併用したとき、エチニルエストラジオール及びノルエチンドロンの薬物動態はいずれも影響を受けなかった18)(外国人データ)。

  5. 16.7.5 ジゴキシン

    健康成人にモンテルカストフィルムコーティング錠10mg2)(7日間反復)とジゴキシン0.5mg(単回)を経口投与により併用したとき、免疫反応性ジゴキシンの薬物動態は影響を受けなかった19)(外国人データ)。

  6. 16.7.6 ワルファリン

    健康成人にモンテルカストフィルムコーティング錠10mg2)(7日間反復)とワルファリン30mg(単回)を経口投与により併用したとき、ワルファリンの血漿中総薬物濃度は影響を受けなかった。また、プロトロンビン時間への影響もなかった20)(外国人データ)。

    2) 承認された用法及び用量は、1歳以上6歳未満の小児に1回4mgである。

17. 臨床成績

17.1 有効性及び安全性に関する試験

  1. 17.1.1 国内長期投与試験

    1歳以上6歳未満の小児気管支喘息患者にモンテルカスト細粒剤4mgを1日1回8週間投与した国内臨床試験の結果は下表のとおりであった5)

    表 1歳以上6歳未満小児気管支喘息患者を対象とした
    国内臨床試験の有効性成績

    項目

    観察期
    (実測値)

    4週

    8週

    小発作回数
    (回/2週)

    7.98±9.26

    (66)

    -4.03±8.18

    (65)

    -5.49±8.09

    (65)

    せきの回数
    (回/2週)

    19.98±12.91

    (66)

    -6.81±11.91

    (65)

    -8.54±13.21

    (65)

    治療点数
    (点/2週)

    58.28±42.42

    (66)

    -4.17±26.49

    (65)

    -11.80±17.93

    (65)

    平均±標準偏差、( ):例数

    小発作回数:軽い喘鳴があり、軽い陥没呼吸を伴うこともある症状の回数

    治療点数 :小児気管支喘息治療・管理ガイドライン2000に基づき、併用薬の使用状況を集計した点数

    †: ベースラインからの変化量

    ‡: p<0.001(観察期との比較、1標本t検定)

    副作用発現率は1.4%(1/72例、皮膚乾燥)であり、臨床検査値の異常変動はなかった。

18. 薬効薬理

18.1 作用機序

モンテルカストは、システイニルロイコトリエン タイプ1受容体(CysLT1受容体)に選択的に結合し、炎症惹起メディエーターであるLTD4やLTE4による病態生理学的作用(気管支収縮、血管透過性の亢進、及び粘液分泌促進)を抑制する。この作用機序に基づき、モンテルカストは抗喘息作用として、喘息性炎症の種々の因子を改善する。

18.2 LT受容体拮抗作用(受容体結合試験)

受容体結合試験(モルモット肺細胞膜、U937細胞膜及びTHP-1細胞膜)で、LTD4の受容体結合を強力に阻害し、その作用は血液成分による影響を受けなかった。LTC4及びLTB4に対する受容体拮抗作用は弱かった21)

18.3 気管支収縮抑制作用(摘出臓器及び動物試験)

モルモット摘出気管におけるLTD4の収縮を競合的に阻害した。また、モルモット及びリスザルにおいてLTD4誘発気管支収縮反応に対して強力かつ持続的な阻害作用を示した。一方、モンテルカストは、LTC4(LTC4の代謝を阻害した条件下)による摘出組織の収縮を阻害しなかった。また、モルモットを用いたヒスタミン、アラキドン酸、セロトニン及びアセチルコリン誘発の気管支収縮をほとんど阻害しなかった21)

18.4 抗原誘発による気管支収縮抑制作用

感作した近交系喘息ラット、モルモット及びリスザルの抗原誘発による気管支収縮反応を静脈内投与及び経口投与で抑制した21)。海外の臨床試験において、抗原投与による即時型及び遅発型気管支収縮をそれぞれ75%、57%抑制した22)

18.5 即時型及び遅発型気管支収縮反応に対する抑制作用

感作リスザルの抗原誘発による即時型及び遅発型気管支収縮反応を経口投与で抑制した21)

18.6 アナフィラキシーショックに対する抑制作用

感作モルモットの卵アルブミンによるアナフィラキシーショックを部分的に抑制した23)

18.7 肺機能の改善作用

軽症から中等症の慢性気管支喘息患者において、1秒量及び最大呼気流量を改善した24)

18.8 好酸球に対する効果

軽症から中等症の慢性気管支喘息患者において、喀痰中の好酸球比率をプラセボに比べて有意に低下させた。同様に成人、小児患者における末梢血好酸球比率も有意に低下させた5),24),25),26)

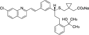
19. 有効成分に関する理化学的知見

一般的名称

モンテルカストナトリウム(Montelukast Sodium)

化学名

Monosodium{1-[({(1R)-1-{3-[(1E)-2-(7-chloroquinolin-2-yl)ethenyl]phenyl}-3-[2-(2-hydroxypropan-2-yl)phenyl]propyl}sulfanyl)methyl]cyclopropyl}acetate

分子式

C35H35ClNNaO3S

分子量

608.17

性状

本品は白色~微黄白色の粉末である。メタノール及びエタノール(99.5)に極めて溶けやすく、水に溶けやすい。吸湿性である。光によって黄色に変化する。結晶多形が認められる。

化学構造式

22. 包装

28包[7包×4]

100包[10包×10]

140包[7包×20]

23. 主要文献

1) Philip, G. et al. :J. Allergy Clin. Immunol. 2009 ;124 :691-696

2) Philip, G. et al. :J. Allergy Clin. Immunol. 2009 ;124 :699-706

3) Migoya, E. et al. :J. Clin. Pharmacol. 2004 ;44 :487-494

4) Knorr, B. et al. :J. Clin. Pharmacol. 2001 ;41 :612-619

5) 古庄巻史, 他. :臨床医薬. 2005 ;21 :1019-1029

6) 社内資料 :モンテルカスト細粒剤4mgの食事の影響(2007年7月31日承認、CTD2.7.1.2)

7) 社内資料 :モンテルカストの蛋白との結合

8) Filppula, A.M. et al. :Drug Metab. Dispos. 2011 ;39 :904-911

9) Karonen, T. et al. :Br. J. Clin. Pharmacol. 2012 ;73 :257-267

10) Karonen, T. et al. :Clin. Pharmacol. Ther. 2010 ;88 : 223-230

11) Chiba, M. et al. :Drug Metab. Dispos. 1997 ;25 :1022-1031

12) Friedman, E. et al. :Clin. Pharmacol. Ther. 2006 ;79 :72

13) 大西明弘, 他. :臨床医薬. 2001 ;17 :443-470

14) Balani, S.K. et al. :Drug Metab. Dispos. 1997 ;25 :1282-1287

15) 社内資料 :モンテルカストの肝機能障害患者における薬物動態

16) Holland, S. et al. :Clin. Pharmacol. Ther. 1998 ;63 :231

17) Malmstrom, K. et al. :Am. J. Ther. 1998 ;5 :189-195

18) Schwartz, J. et al. :Clin. Pharmacol. Ther. 1997 ;61 :162

19) Depré, M. et al. :J. Clin. Pharmacol. 1999 ;39 :941-944

20) Van Hecken, A. et al. :J. Clin. Pharmacol. 1999 ;39 :495-500

21) Jones, T.R. et al. :Can. J. Physiol. Pharmacol. 1995 ;73 :191-201

22) Diamant, Z. et al. :Clin. Exp. Allergy. 1999 ;29 :42-51

23) 社内資料 :モンテルカストのアナフィラキシーショックに対する抑制作用

24) 宮本昭正, 他. :臨床医薬. 2001 ;17 :577-595

25) Minoguchi, K. et al. :Chest. 2002 ;121 :732-738

26) 古庄巻史, 他. :臨床医薬. 2001 ;17 :609-621

24. 文献請求先及び問い合わせ先

杏林製薬株式会社 くすり情報センター

*〒160-0017 東京都新宿区左門町20番地

電話 0120-409-341
受付時間 9:00~17:30(土・日・祝日・会社休日を除く)

26. 製造販売業者等

26.1 *製造販売元

杏林製薬株式会社

*東京都千代田区大手町一丁目3番7号

〒100-0013 東京都千代田区霞が関3-3-2 新霞が関ビル

画面を閉じる

Copyright © Pharmaceuticals and Medical Devices Agency, All Rights reserved.